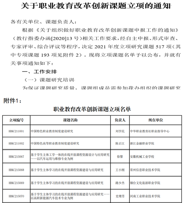
近日,教育部行业职业教育教学指导委员会工作办公室正式公布了“职业教育改革创新课题立项名单”,由我校党委书记、校长徐黎主持的《基于学生主体工学一体的在线开放课程资源设计与应用研究——以汽车运用与维修专业为例》课题经过激烈的竞争最终获得立项。

职业教育改革创新课题申报工作是按照《关于组织做好职业教育改革创新课题申报工作的通知》(教行指委办函[2020]13号)相关工作要求统筹推进,经自主申报、形式审查、专家评审、综合评议等程序,最终确定2021年度共立项研究课题517项,其中专项课题193项。
此次课题立项,是学校按照新时代职业教育改革发展的总体要求,结合自身研究、实践优势选择的课题方向,重在聚焦职业教育教学、教材、课程、资源等方面的改革创新的成果。我校将按照教育部行业职业教育教学指导委员会工作办公室《关于职业教育改革创新课题立项的通知》文件要求,精心谋划、精心组织,抓好项目的各个关键环节,确保如期、圆满完成职业教育改革创新课题研究项目。
皖公网安备 34040402000049号
